Copyright 2021
Built
with
Indexhibit

Floorplans

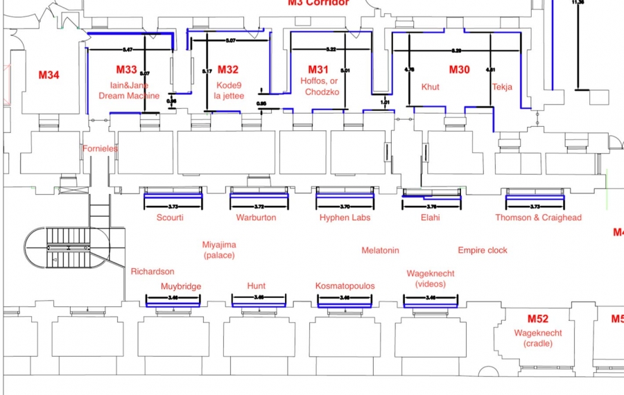
This section includes drafts of the layout of the five sections of the exhibition in the Embankment Galleries at Somerset House and annotated photographs of the gallery sent to artists to confirm placement of their works. Note that the early drafts include names of artists whose works were not included in the final exhibition.

Embankment Galleries with Areas
Embankment Galleries
Wreckage of the Day
Sleep Attention
Control Surveillance Acceleration
Studio Somerset House 1
Work Commons
Reset
Somerset House Gallery
Flooring and lighting test
Map Corrections